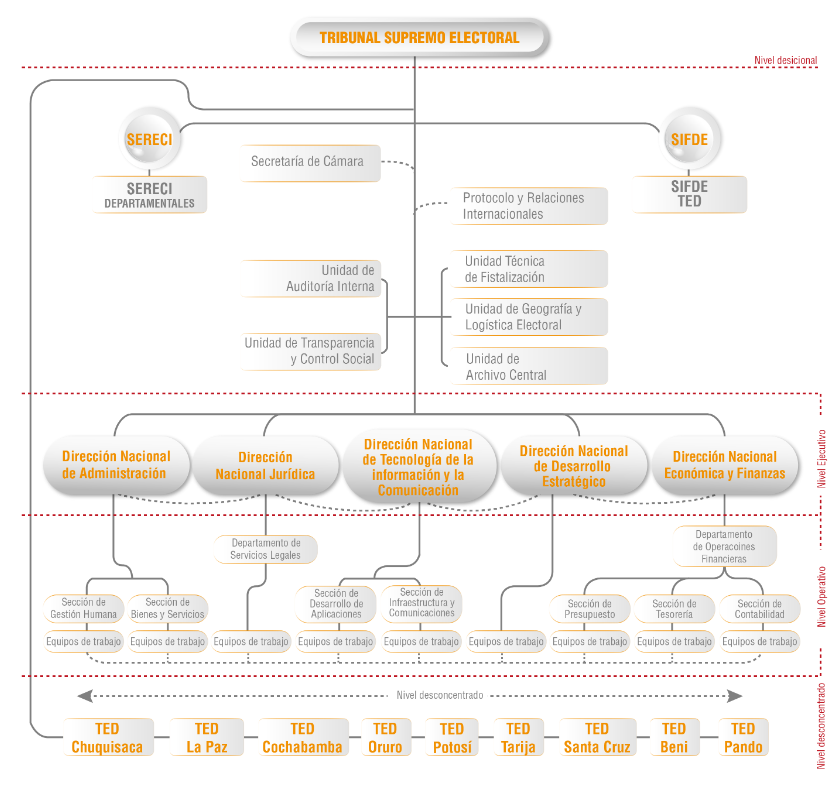
Bolivia: Organigrama del Tribunal Supremo Electoral (2019)
This is an organigram of the Bolivia EMB structure.
Bolivia Organogram.PNG
—
PNG image,
174Kb
