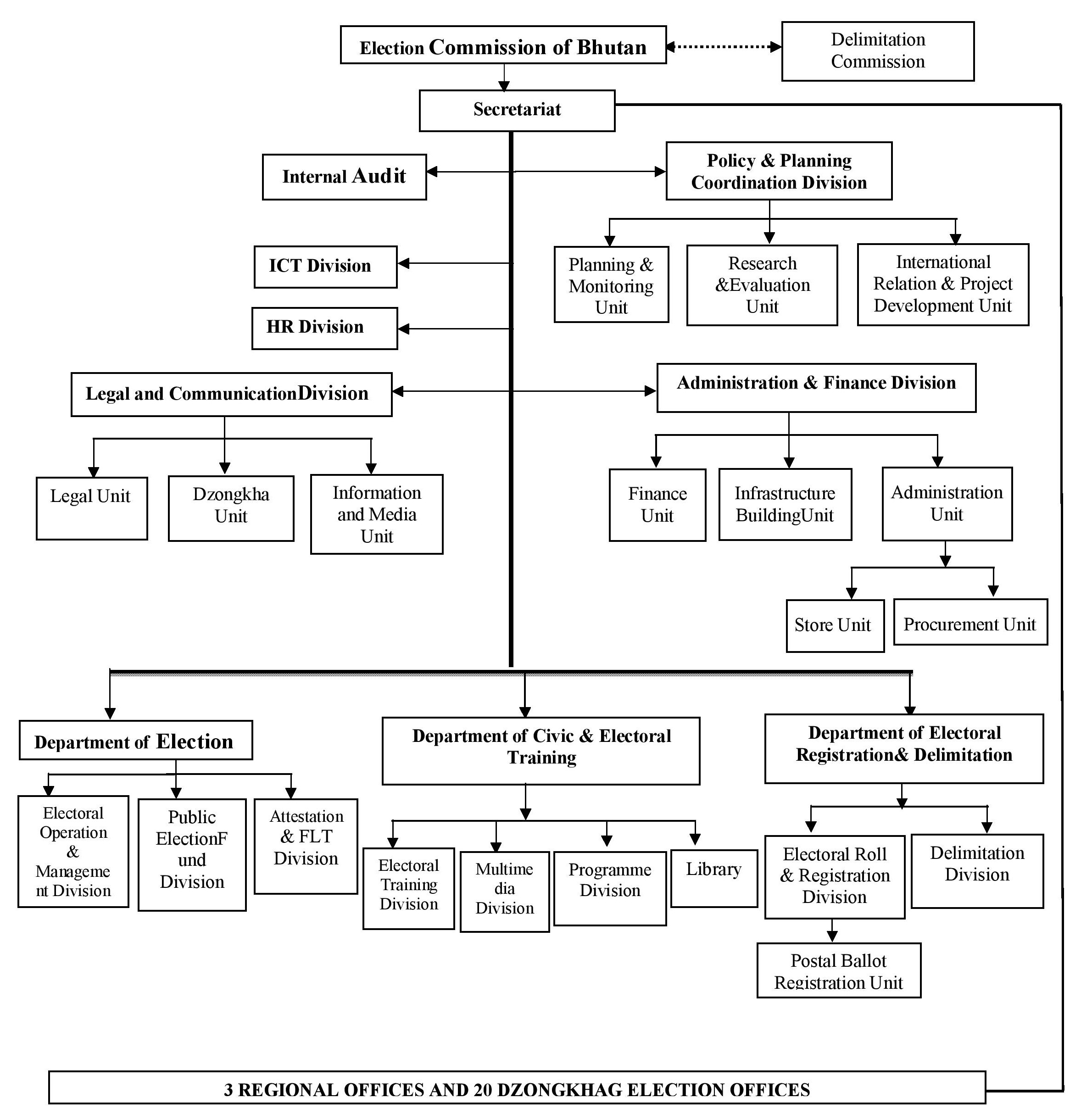
Bhutan: Organigram (2019)
This is an organigram of the Bhutan EMB structure.
Bhutan Organogram.jpg
—
JPEG image,
585Kb
