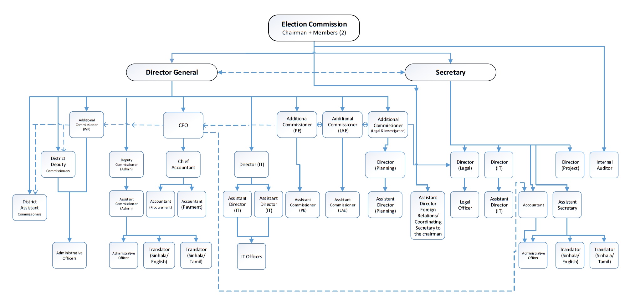
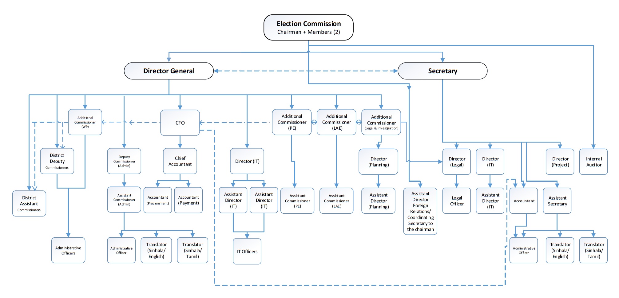
Sri Lanka: Organigram (2019)
This is an organigram of the Sri Lanka EMB structure.
Sri Lanka Organigram.jpg
—
JPEG image,
278Kb
