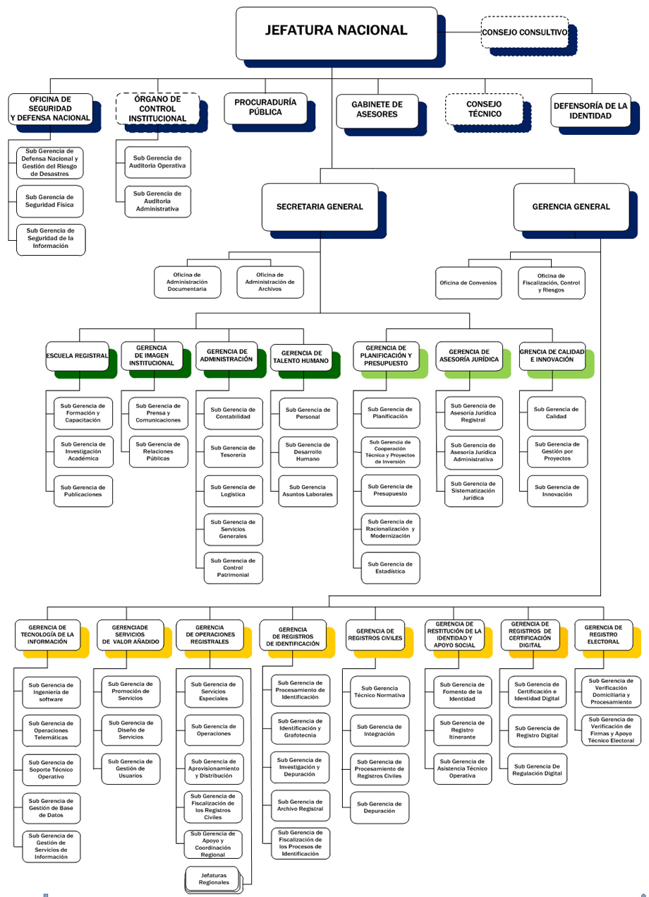
Perú: Organigrama de la Oficina Nacional de Procesos Electorales — ONPE (2019)
This is the organogram of one of Peru's three EMBs
Peru Organigram RENIEC.jpg
—
JPEG image,
311Kb
